必安如何安全绑定银行卡?必安C2C银行卡冻结原因与防护技巧
币安C2C交易的安全关键是银行卡合规使用,很多投资人遇到银行卡被冻结,原因往往不是币安系统故障,而是实名信息不符、资金来源不明或操作违规,理解银行风控逻辑和掌握安全操作方法,能大幅降低资金被冻结的风险。

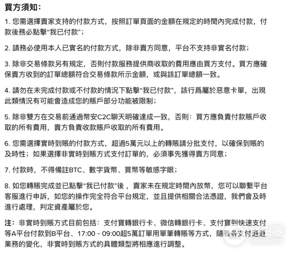
C2C交易为什么会冻结银行卡
投资者误区,银行卡冻结是币安导致
银行卡冻结是银行根据反洗钱规定自动触发,币安提供交易记录作为参考,并不会直接冻结账户,"银行卡冻结是银行根据《反洗钱法》自动触发,币安仅提供交易记录"(中国人民银行说明)。
银行风控逻辑

银行主要检查资金流向合法性,如果收款卡和币安实名信息不一致,银行会自动冻结卡,如果资金来源不明,会要求补充证明,收款卡与币安实名不一致 → 银行自动冻结,交易资金来源不明 → 银行要求补充资料。
五条防冻卡实用法则
法则1:实名信息必须一致

银行要求姓名、身份证号和银行卡号三者完全一致,任何不一致都会导致交易失败和银行卡冻结。
法则2:资金来源合法

首次交易建议使用工资卡或社保卡收款,银行流水清晰,避免使用现金存入的银行卡进行交易,这样容易被银行认为资金来源可疑。
法则3:单日交易限额合规

单日交易超过一定额度需要提供资金来源证明,如工资单,超高额度可能需要银行面签,币安APP会有提示。
法则4:收款银行卡必须在币安APP内绑定

通过非官方链接绑定银行卡可能导致冻结,正确路径是,C2C买币→ 下面选项卡(我的) → 收款方式 → 绑定银行卡。

法则5:交易备注清晰

银行要求转账备注明确,比如"Binance C2C交易",没有备注容易触发风控。
安全出金收款流程
步骤1:完成币安实名认证

下载币安官方APP,安卓可直接扫码官网二维码下载,苹果设备需要海外Apple ID,如台湾Apple ID,注册后搜索币安下载安装

注册后进行身份验证,选择证件类型(身份证、护照或驾照),拍摄正反面并进行人脸识别动作,系统会检测清晰度和活体动作

审核通过后C2C功能自动开通,未实名无法交易。
冻卡后的解冻流程
联系银行,带身份证、银行卡和交易凭证,提供资金来源证明和交易截图,银行通常1-3个工作日处理,币安可导出交易记录辅助,银行只受理本人操作,不接受客服代办。

安全操作心法
实名一致是安全底线,交易备注清晰是解冻关键,交易前确认银行能够查到资金来源。







