Privacy Pools是什么?Privacy Pools平衡隐私与合规
在区块链的世界里,隐私和合规之间的矛盾一直都让人头疼,链上的透明性带来了信任和高效,但也使得个人资产暴露无遗,像Tornado Cash这样的隐私工具一度帮助大家掩藏资金流向,但由于监管压力2022年它被美国财政部OFAC制裁,整个隐私赛道也陷入风波,就在大家为如何平衡隐私和合规而困扰时,Vitalik Buterin团队提出了Privacy Pools,试图在保护隐私和满足合规要求之间找到平衡,2025年4月以太坊主网正式上线Privacy Pools,经过半年多的运行,Defi生态已有了一些新变化。

隐私与合规:币圈的拉锯战
自比特币诞生起,区块链就以去中心化和透明为主要特征,但透明性也意味着每一笔交易都像公开的账单,任何人都可以看到,这让很多投资者在转移资金时,感觉毫无隐私可言,为了保护隐私Tornado Cash这样的混币工具一度成为救星,通过将资金池中的交易信息打乱,隐藏了资金的来源和去向,但2022年8月Tornado Cash被美国财政部列入制裁名单,理由是它被滥用于洗钱等非法活动,监管的干预让链上隐私交易从“酷炫功能”变成了“高风险地带”,很多交易者开始陷入两难,要隐私?还是要避免被封号?

在这种背景下Privacy Pools应运而生,它不同于传统的匿名协议,而是通过零知识证明(ZKP)和关联集提供者(ASP)机制,保证用户能够证明资金来源清白,同时又不暴露交易的详细信息,直白说Privacy Pools允许交易者保持隐私的同时,还能证明自己的资金是合法的,避免了黑名单上的资金流入。
Privacy Pools是什么?

Privacy Pools是一个结合了零知识证明(ZKP)和合规过滤的智能合约协议,它的核心目标是让用户在保护隐私的同时,能够保证资金的合规性,不同于Tornado Cash完全匿名的方式,Privacy Pools引入了“关联集”(Association Set)和ASP概念。
具体
1、用户在提款时,用零知识证明(ZKP)来证明资金来自某个“干净集合”,无需暴露资金的具体来源。
2、ASP负责定义“干净集合”的标准,比如排除黑名单上的地址。
3、最终用户既能完成隐私交易,又能在监管需要时提供合规证明。
Vitalik把这种设计称作“分离均衡”:诚实的用户可以证明自己资金的干净,而坏分子则被排除在外,到2026年这套系统已经在以太坊上运行了半年,虽然总锁定价值(TVL)不算特别高,但它已开始在一些去中心化交易所(DEX)和借贷协议中集成使用,效果也不错。
Vitalik论文的核心思想
在2023年Vitalik Buterin与Chainalysis的Jacob Illum以及巴塞尔大学的Fabian Schär共同撰写了一篇名为《Blockchain Privacy and Regulatory Compliance: Towards a Practical Equilibrium》的论文,指出隐私不等于犯罪,并提出了一种新的隐私与合规的平衡方式。
这篇论文的核心
1、匿名交易不会妨碍资金合法性的验证。
2、通过ZKP,用户可以在不暴露交易路径的情况下证明资金来源。
3、ASP提供合规性检查,帮助用户避免“黑名单”问题。
这一理论直接影响了Privacy Pools的设计,今天我们看到的Privacy Pools正是在这一理念的基础上逐步实现的。
0xbow团队:Privacy Pools的幕后推手
0xbow团队是Privacy Pools的主要开发者,由一群资深的币圈人物组成,包括EIP-6968的作者Zak Cole(@0xzak),以及Reflexer Finance的联合创始人Ameen Soleimani(@ameensol),Vitalik本人也参与其中,担任顾问,除了这些大佬,Number Group、BanklessVC等机构也为其给予了背书。

团队选择开源开发,GitHub上的代码完全公开,任何人都可以参与审计和改进,尽管开源在币圈很常见,但在隐私协议领域,透明开发有助于建立信任,,0xbow团队已经扩展到多链支持,社区也逐渐通过DAO参与规则投票,项目在去中心化方面不断向前推进。
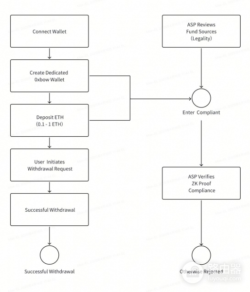
使用Privacy Pools的流程
想要体验Privacy Pools,流程其实并不复杂,但需要了解一些基础概念,尤其是零知识证明(ZKP)。
过程
1、连接钱包:用户需要通过MetaMask等钱包生成一个隐私账户,并保存好助记词。
2、存款:用户将ETH存入池子中,ASP会首先审查资金的来源。
3、生成合规集:ASP根据链上数据筛选出“干净地址”,并更新Merkle树。
4、生成ZKP:用户在本地生成零知识证明,确认资金来源合法。
5、提款:合约验证通过后,资金就会被转到指定地址。

用户反馈表明,ZKP的生成速度很快,gas费用也得到了优化,但刚接触这一过程的用户可能需要一些时间来学习和熟悉。
技术拆解:三层架构的设计
合约层:执行和托管
合约层负责托管用户资产、记录状态和执行交易,在存款时,合约为用户生成匿名ID,在提款时,合约验证ZKP,保证资金合法,合约层本身不对交易做判断,只负责执行。
ZK层:隐私保护
ZK层利用zk-SNARK技术来证明资金的合法性,但不会透露具体的交易细节,就像进入大楼时,保安只知道你是员工,但并不知道你的名字。
ASP层:合规过滤
ASP层负责建立合规集,排除不合法的地址,规则由机器学习(ML)或DAO投票决定,保证合规过滤的公平性。

监管挑战与潜在风险
1、ASP的中心化问题:谁控制了ASP,谁就能决定哪些地址是合规的。
2、规则的公平性:如何避免误伤合法用户?
3、跨境合规问题:不同国家的监管标准差异大,如何统一适配?
4、申诉机制:如果资金被错误标记为不合规,如何申诉?
这些问题依然在逐步解决,DAO治理可能会帮助改善这些潜在问题,但仍需一些时间。

对Defi的影响
Privacy Pools无疑为Defi带来了新的隐私保护选项,帮助Defi提升了合规性,尤其是在CEX和DEX平台中,隐私模块的集成变得更加普遍,随着隐私交易的增加,Defi的隐私部分的TVL也有所提升,证明了合规的隐私交易具有市场需求。
和其他隐私解决方案的比较

与Tornado Cash等完全匿名的隐私方案不同,Privacy Pools通过引入ASP,使其在合规性上有着独特的优势,相比其他隐私方案如Railgun、Aztec,Privacy Pools在监管友好性上占据了独特的位置。
机遇与挑战
短期来看Privacy Pools将继续扩展ASP网络,提升用户教育,优化钱包集成,长期来看全球法规的适配和DAO治理机制的完善将为Privacy Pools的未来发展提供保障。
Privacy Pools不是终极解决方案,但它确实让隐私从“灰色地带”走向了主流,Vitalik曾说过,没有隐私的web3就是一个社交压力锅,作为投资者,Privacy Pools值得关注,它或许会成为下一个Defi热点。






