比特币挖矿难度会变化吗?全网算力如何影响BTC挖矿难度?
加密货币挖矿是大多数区块链网络中的核心机制,矿工通过完成复杂的计算任务来维护网络的安全性和稳定性,他们不仅验证交易,还将新区块添加到区块链中,为了回报矿工的工作他们会获得新的加密货币代币,这一过程称为区块奖励。

矿工的计算任务基于一种被称为工作量证明(PoW)的共识算法,矿工需要解答复杂的数学难题才能将新区块写入区块链,难题的复杂度与参与网络的矿工数量以及矿工的计算能力(即网络哈希率)成正比。
挖矿难度的概念
比特币的挖矿难度是衡量矿工完成计算任务所需工作量的指标,直接影响挖矿的成本和收益,在比特币网络中,矿工通过解决数学难题来验证交易和添加新区块,随着矿工数量的增多,挖矿难度也会随之提升,为保证新区块的生成频率稳定在每10分钟左右,比特币网络会每两周自动调整一次难度。
挖矿难度反映了在工作量证明(PoW)机制下,矿工解决数学问题的难易程度,当网络中的算力增加时,系统会通过提高难度来保证新区块生成的速度不受影响。
挖矿难度的调整依赖于目标值(Target),矿工需要找到一个低于目标值的有效哈希值,目标值越小挖矿难度就越大,随着网络算力的提升,目标值会相应降低,进而提高挖矿难度。
这种机制对于保持区块生成速度的稳定至关重要,如果挖矿过于容易,区块生成速度过快,可能会导致网络不稳定,而如果难度过大,区块生成速度就会变慢,交易确认也会延迟。

挖矿难度的调整机制
比特币的挖矿难度通过调整“目标值”来控制,矿工需要计算出符合特定条件的哈希值,目标值的大小直接影响挖矿的难度,当矿工的计算能力提高,挖矿速度加快时系统会降低目标值,从而提升挖矿难度,保证新区块的生成时间保持在每10分钟一个。
比如在2018年,随着比特币网络算力的显著提升,区块生成速度加快,为了保持每10分钟生成一个区块,比特币系统自动调整了目标值,迫使矿工进行更多计算,从而提高了挖矿难度。
比特币协议会在每生成2016个区块(大约两周)时调整一次挖矿难度,调整的核心目标是维持区块生成的时间间隔为10分钟。
具体方式
1、如果2016个区块的实际生成时间少于20160分钟(即14天),说明网络算力增加,系统会提高挖矿难度,减缓区块生成速度。
2、单次难度调整的变化范围不能超过+300%或-75%,以避免在极端情况下出现剧烈波动,保证网络的平稳运行。

影响挖矿难度的因素
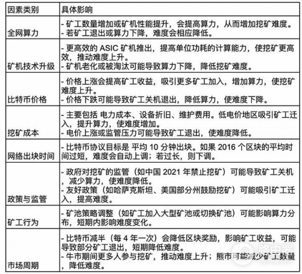
比特币的挖矿难度受多种因素的影响,其中最主要的因素包括全网算力、矿机技术、比特币价格波动等。
1、全网算力:全网算力是指所有矿工贡献的计算能力的总和,网络算力的变化直接影响挖矿难度,当矿工增加算力时,难度会上升,相反算力下降时,难度会降低。
2、矿机技术升级:随着更高效矿机的投入使用(如ASIC矿机),算力会显著提升,导致挖矿难度增加,高效矿机不仅提升了计算能力,还提高了能源利用效率。
3、比特币价格:比特币价格的波动直接影响矿工的利润,当比特币价格上涨时,矿工的收益增加,吸引更多矿工加入,算力提升挖矿难度也会随之上升。
4、矿工行为和矿池策略:矿工的参与度、矿池的算力集中度以及其运作方式会影响全网算力,进而影响挖矿难度。

全网算力
全网算力指的是所有矿工总共提供的计算能力,算力的增加会加剧挖矿难度,矿工通过升级矿机或增加算力,导致整个网络算力提升,系统会通过提高挖矿难度来保持区块生成的稳定性。
矿机技术升级
随着矿机技术的提升,尤其是ASIC矿机的使用,矿工能够更高效地完成计算任务,新型矿机的加入会提升整个网络的算力,进而提高挖矿难度。
比特币价格
比特币价格的波动直接影响矿工的收益,当价格上涨时,矿工的收益增加,会吸引更多矿工加入提升网络算力,并导致挖矿难度上升,相反当价格下跌时,一些矿工会因收益减少而退出,导致算力下降,从而降低挖矿难度。
挖矿成本
挖矿成本包括设备折旧、电力消耗和矿场运营成本等,当电力成本增加,或矿机老化时,矿工的成本上升,可能会导致部分矿工退出市场,从而影响全网算力和挖矿难度。
网络出块时间
比特币的区块生成时间通常为10分钟,如果实际生成时间超过或低于目标时间,系统会通过调整挖矿难度来恢复正常的出块时间,出块时间短时系统会提高难度,出块时间长时系统会降低难度。

政策与监管
政策和监管环境的变化也会影响矿工的行为,如某些国家对比特币挖矿给予支持,吸引更多矿工加入推动算力增加,而在政策限制较严格的国家,矿工退出将导致算力下降,进而影响挖矿难度。
矿工行为
矿池的集中化和矿工的策略调整会直接影响全网算力和挖矿难度,大型矿池占据较高算力比例时,可能导致算力集中,从而影响网络的安全性和稳定性。
市场周期
比特币市场的周期性变化(如牛市和熊市)对矿工行为有显著影响,在牛市中矿工利润增加,倾向于增加投资,提升算力并加大挖矿难度,而在熊市中,矿工利润减少可能会减少投入或退出市场,导致算力下降和难度降低。

BTC挖矿核心机制
比特币挖矿难度调整是其生态系统中的核心机制,它保证了网络的安全性和稳定性,通过动态调整难度,比特币能够适应算力的变化,保持区块生成的稳定性,对于矿工来说理解这一机制有助于优化挖矿策略,而对于投资者来说,也能帮助他们更好地理解比特币市场的运作。






